首页
集团简介
产业布局
集团新闻
产品展示
人力资源
联系我们
中文
|
English
产品名称
新闻标题
P
产品列表
交通设施产品
包装公司产品
电子材料产品
石化公司产品
C
联系我们
地 址:河北省衡水市景县开发区
电 话:86-318-4312963
传 真:86-318-4311858
邮 箱:hw@haiweigroup.net
详细新闻
当前位置:
首页
> 详细新闻
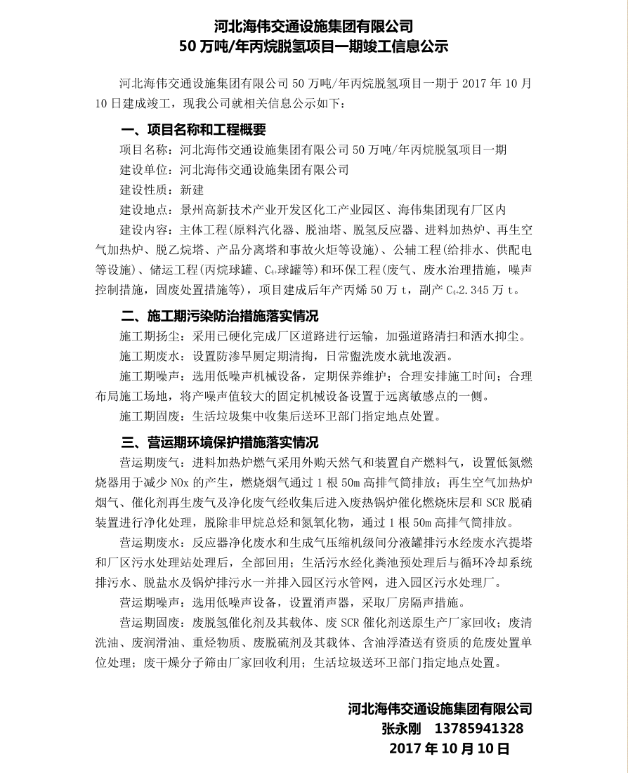
海伟集团 50万吨/年丙烷脱氢项目一期竣工信息公示
作者:
海伟集团
来源:
www.haiweigroup.net
发表时间:2018-4-26 浏览:次
百度一下
上一篇:
海伟集团丙烷脱氢项目一期通过竣工环境保护验收
下一篇:
海伟集团50万吨/年丙烷脱氢项目一期调试信息公示
走进海伟
集团简介
董事长致辞
董事长事迹
集团宣传片
新闻中心
集团新闻
通知公告
产业布局
宁国海伟电子有限公司
海伟石化有限公司
海伟BOPP包装有限公司
海伟电子材料有限公司
海伟交通设施有限公司
企业文化
企业宗旨
企业理念
企业精神
企业使命
人力资源
用人标准
竞争机制
用人机制
人才理念
联系我们
地 址:河北省衡水市景县开发区
电 话:86-318-4312963
传 真:86-318-4311858
邮 箱:hw@haiweigroup.net
Copyright © 河北海伟集团 ALL Rrights Reserved
冀ICP备05025476号